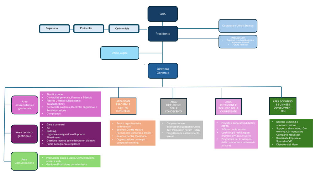
Organizzazione degli uffici

Immagine della mappa dell'organizzazione dell'ufficio

Prof. Riccardo Villari

Claudia Carella, Coordinatrice e Referente del Protocollo

Risorse assegnate:
Giovanna Santoro e Francesca Trito
Eduardo Scuotto, Autista e fattorino

Coordinatore, il Presidente

Valeria Grasso, Referente Ufficio Stampa

Raffaele D’Angiò, Coordinatore

Carla Giusti, Ambassador

Alessandra Drioli, Ambassador e Referente Futuro Remoto

Risorse assegnate per la Manifestazione Futuro Remoto:
Livia Capocasale e Sabrina Cavallaro

Emanuela Bocchetti, Coordinatrice


Servizio Pianificazione
Emanuela Bocchetti, già Coordinatrice u.o. Area amministrativo gestionale
Mario Grimaldi, già Referente Contabilità analitica, Controllo di gestione e Rendicontazione


Servizio Contabilità generale, Finanza e Bilancio
Fabiana Amoroso, Impiegato amministrativo addetto al ciclo passivo e alla esecuzione dei mandati di pagamento
Assunta Culierso, Impiegato amministrativo addetto al ciclo attivo e responsabile di cassa
Francesco Volpe, Impiegato amministrativo addetto agli adempimenti amministrativi


Servizio Risorse Umane: personale e parasubordinati
Gelsomina Gargiulo, Impiegato addetto al personale e parasubordinati


Servizio Contabilità analitica, Controllo di gestione e Rendicontazione
Mario Grimaldi, Referente del Servizio
Giuseppe Stavola, Impiegato amministrativo addetto alla Contabilità analitica, Controllo di gestione e Rendicontazione, e preposto alla gestione dell’archivio fisico


Servizio Compliance
Antonio Iannitto, Referente del Servizio

Antonio Lettieri, Coordinatore


Servizio Gare e Contratti
Marco Brillante, Referente del Servizio

Risorse assegnate:
Manuela Vattani, Impiegato addetto alla contrattualistica e agli adempimenti


Servizio ICT
Luca Lubrano di Scampamorte, Referente del Servizio

Risorse assegnate:
Gennaro Testa, Addetto assistenza multimedia e impianti tecnologici


Servizio Building
Franca Gentile, Referente del Servizio

Risorse assegnate:
Ciro Angellotti, supporto alle attività del servizio


Servizio Logistica, Magazzino e Supporto Allestimenti
Sergio Sigillo, Referente del Servizio

Risorse assegnate:
Antonio Di Roberto, Referente esecuzione contratti di igiene ambientale, gestione rifiuti e verde
Giuseppe Aiello e Antonio Esposito, Operatori Logistica, quale mansione residuale


Servizio Gestione tecnica sale e laboratori didattici
Luigi Conte, Addetto alla gestione tecnica delle sale e dei laboratori


Servizio Prima accoglienza, Vigilanza e Parcheggio
Carmine Tulino, Referente del Servizio

Risorse assegnate:
Giuseppe Aiello e Antonio Esposito,
Operatori portineria e vigilanza non armata con mansione residuale di operatore logistica

Lucia Cerrato, Giovanni Capasso, Achille Culiers e Pietro Paolo Giordano,
Operatori portineria e vigilanza non armata

Pasquale Monaco e Raffaele Palmese, Operatori parcheggio

Luca Mosele, Coordinatore


Servizio Produzione audio e video e Comunicazione social e web
Cristina Basso, Dario Grande e Attilio Iannitto,
Impiegati addetti alla produzione audio e video e dei contenuti per i social ed il website


Servizio Grafica e Produzione cartellonistica
Valentina Crudele, Progettista grafico

Daniela Giampaolo, Coordinatrice

Risorse assegnate:
Chiara Riccio, referente per lo sviluppo ed il coordinamento delle attività di animazione e divulgazione scientifica rivolte all’infanzia


Servizi organizzativi e commerciali
Daniela Giampaolo, Referente del Servizio

Risorse assegnate:
Massimo Crivelli, Supervisore contact centre, biglietteria e shop
Filomena Del Gaudio e Roberta Prezioso, e sig.ri Raffaele Porzio, Salvatore Zenone, Alessandro Iaccarino,
Operatori contact centre, biglietteria e shop


Servizio Science Centre Mostre Permanenti Corporea e Insetti
Guglielmo Maglio, Referente del Servizio

Risorse assegnate:
Francesco Meo e sig. Cristian Zuccarelli, Comunicatori scientifici


Servizio Science Centre Planetario
Giovanni Pirone, Planetarista e progettista


Servizio Organizzazione convegni e congressi e Renting
Antonio Saviano, Referente del Servizio

Risorse assegnate:
Eva De Lucia, Segreteria operativa eventi
Alfonso Fraia, Addetto alla logistica degli eventi

Flora Di Martino, Coordinatrice

Debora Manzoni, Segreteria


Servizio Progetti e Laboratori didattici STEAM
Flora Di Martino, Referente del Servizio

Risorse assegnate:
Sara Di Ronza, Rossella Parente, Rosa Procolo e Luigi Cerri,
Project manager


Servizio 3 giorni per la Scuola
Flora Di Martino, Referente del Servizio

Diana Palma, Coordinatrice

Risorse assegnate:
Francesco De Matteis, project manager
Gianfranco Nappi, referente per il coordinamento e l’implementazione dei progetti speciali


Servizio Cooperazione e internazionalizzazione: China Italy Innovation Forum – SIEE
Angela Palma, Referente del Servizio

Risorse assegnate:
Natascia Conforti, progettista/addetto alle attività di promozione e supporto organizzativo


Servizio Progettazione e allestimento eventi
Maria Teresa Pica Ciamarra, Referente del Servizio

Risorse assegnate:
Adriano D’Angiò, Addetto sviluppo e produzioni multimediali
Claudio Massa e Antonio Tempesta, supporto allestimenti

Coordinatore, regge la posizione il Presidente


Servizio Scouting e Sponsorizzazione
Michaela Riccio, Referente del Servizio


Servizio Supporto alle start up: Coworking 4.0, Incubatore Campania NewSteel

il Presidente


Servizio Servizi alle imprese e Sportello CdS
il Presidente


Servizio Distretto del Mare

Luca Simeone, Referente del Servizio

This site is registered on wpml.org as a development site. Switch to a production site key to remove this banner.